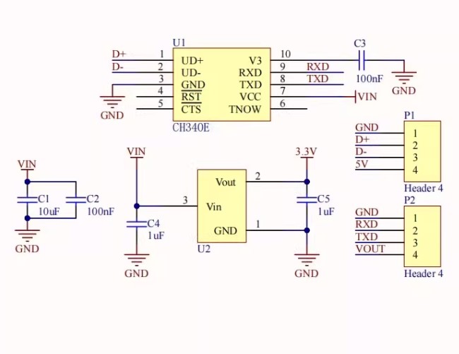
Преобразователь USB-UART (TTL) на CH340E
Артикул: 16438
Преобразователь USB-UART (TTL) на CH340E поддерживает все распространённые операционные системы,
.Питание:
Входное напряжение: 3.3В - 5В
Выходное напряжение по умолчанию: 5В
Для изменения на 3.3В: Необходимо удалить резистор на контактной площадке 5V и установить резистор 0 Ом на площадку 3.3V. Уровни сигналов — 3.3В.
Выводы интерфейсов:
Сторона входа (USB): GND, D+, D-, VCC
Сторона выхода (UART): GND, TX, RX, VCC
Размеры: 14.86 х 11.5 мм.

Каталог товаров 









































Корзина
Оформить заказ 

