Лазерная арфа (KIT набор)
Набор для самостоятельной сборки «Лазерная арфа». Электронный конструктор на базе микроконтроллера. Предназначен для развития навыков пайки, сборки и изучения основ электроники в увлекательной форме.
Лазерная арфа — это арфа без струн, вместо которых используются яркие лучи света. Пользователю достаточно «перебирать» эти лучи, как если бы он касался струн, чтобы исполнять мелодии. Кроме того, устройство имеет встроенные музыкальные композиции для прослушивания.
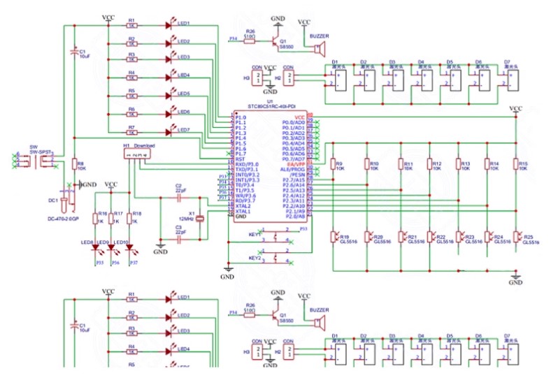
Электрическая схема состоит из двух основных частей: фоторезисторов и микроконтроллера STC89C52. Когда луч, испускаемый лазерным модулем, перекрывается, соответствующий фоторезистор реагирует на это, и его сопротивление изменяется. Система из восьми фоторезисторов генерирует изменения высокого и низкого уровней напряжения, которые считываются микроконтроллером, завершая таким образом ввод пользовательской команды.
Микроконтроллер, основываясь на полученной командной информации, управляет передачей данных через последовательный порт, то есть присваивает значения портам данных, подключенным к динамику и светодиодной гирлянде «бегущий огонь», вызывая соответствующие реакции.
Принцип работы следующий:
Когда на фоторезистор попадает лазерный луч, микроконтроллер считывает его напряжение — в этом состоянии оно является низким уровнем.
Когда лазерное излучение перекрывается, микроконтроллер считывает напряжение фоторезистора — в этом состоянии оно является высоким уровнем.
Таким образом, при перекрытии лазерного луча в цепи создается эффект переключателя.
Технические характеристики:
Рабочее напряжение: DC 5V
Основной микроконтроллер: STC89C52
Размер основной платы: 100×40 мм
Принцип работы: система из фоторезисторов и лазерных модулей
Комплектация:
Плата с микроконтроллером STC89C52
Набор лазерных модулей
Фоторезисторы и светодиоды
Держатели для элементов питания
Динамик и все необходимые компоненты
Подробная инструкция по сборке на английском и китайском языках.
Размеры в сборе:

Схема:

Каталог товаров 









































Корзина
Оформить заказ 

